及人小學Logo

  1. 關於及人
  2. 關於及人
  3. About us
  1. 董事長
  1. 校長
  1. 及人夥伴
  1. 及人校歌
  1. 及人位置
  1. 及人校友
  1. 及人沿革
  1. 招生訊息
  2. 招生訊息
  3. Enrollment
  1. 最新消息
  2. 最新消息
  3. News
  1. 教學專區
  2. 教學專區
  3. Resources
  1. 才藝班課程
  2. 才藝班課程
  3. TalentClass
  1. 寒暑期營隊
  2. 寒暑期營隊
  3. Camp
  1. 班級網頁
  2. 班級網頁
  3. ClassWeb
  1. 行事曆
  2. 行事曆
  3. Calendar
  1. 幼兒園
  2. 幼兒園
  3. kindergarden
  1. 學習表現
  2. 學習表現
  3. Performance
  1. 國際交流
  2. 國際交流
  3. I.E.
  1. 校友會
  2. 校友會
  3. Alumi
最新消息 師生榮譽榜 升學資訊 競賽與研習資訊 處室公告 學校營隊
  • 首頁
  • 處室公告
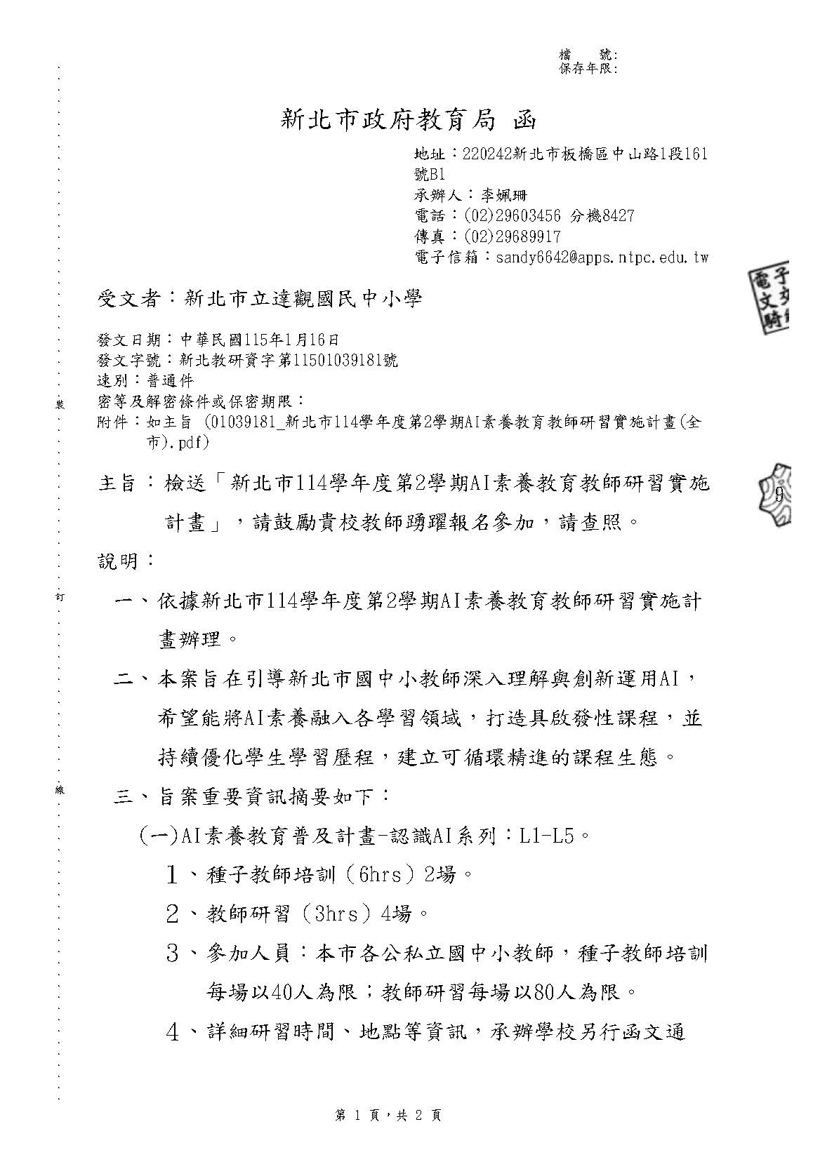
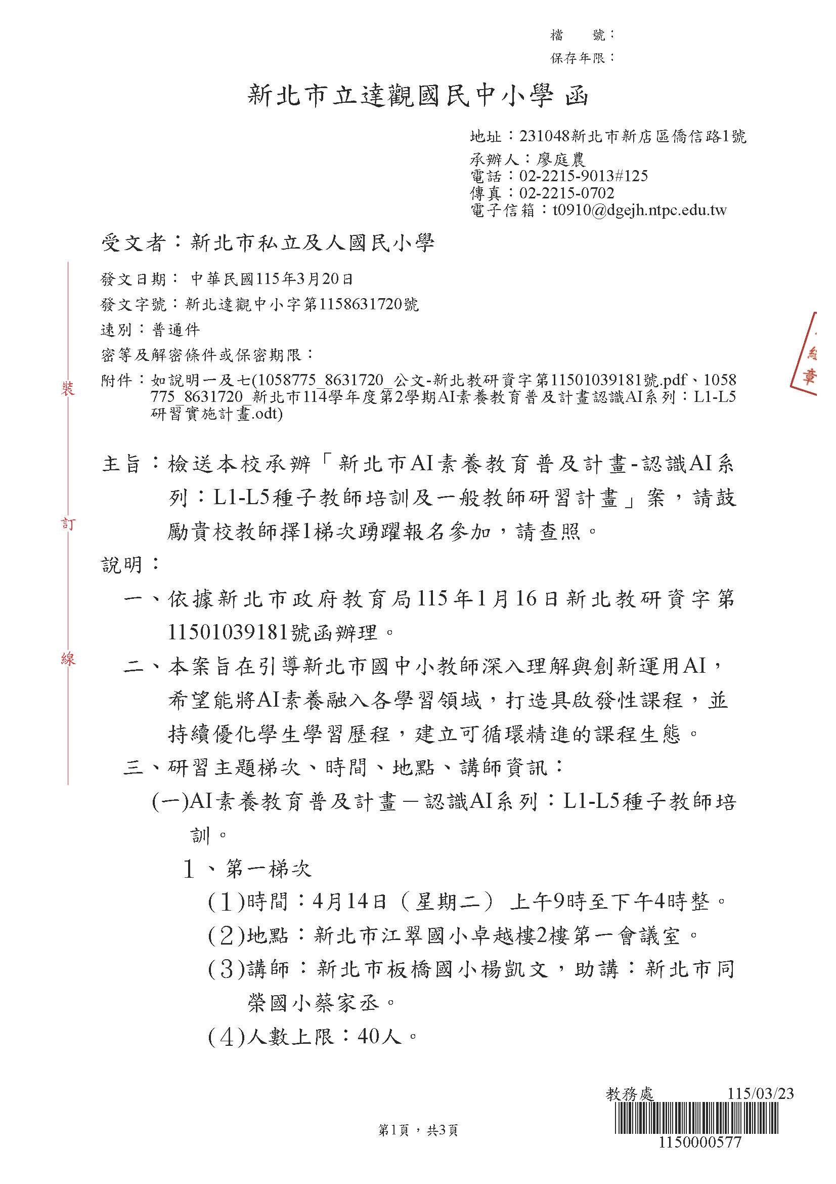
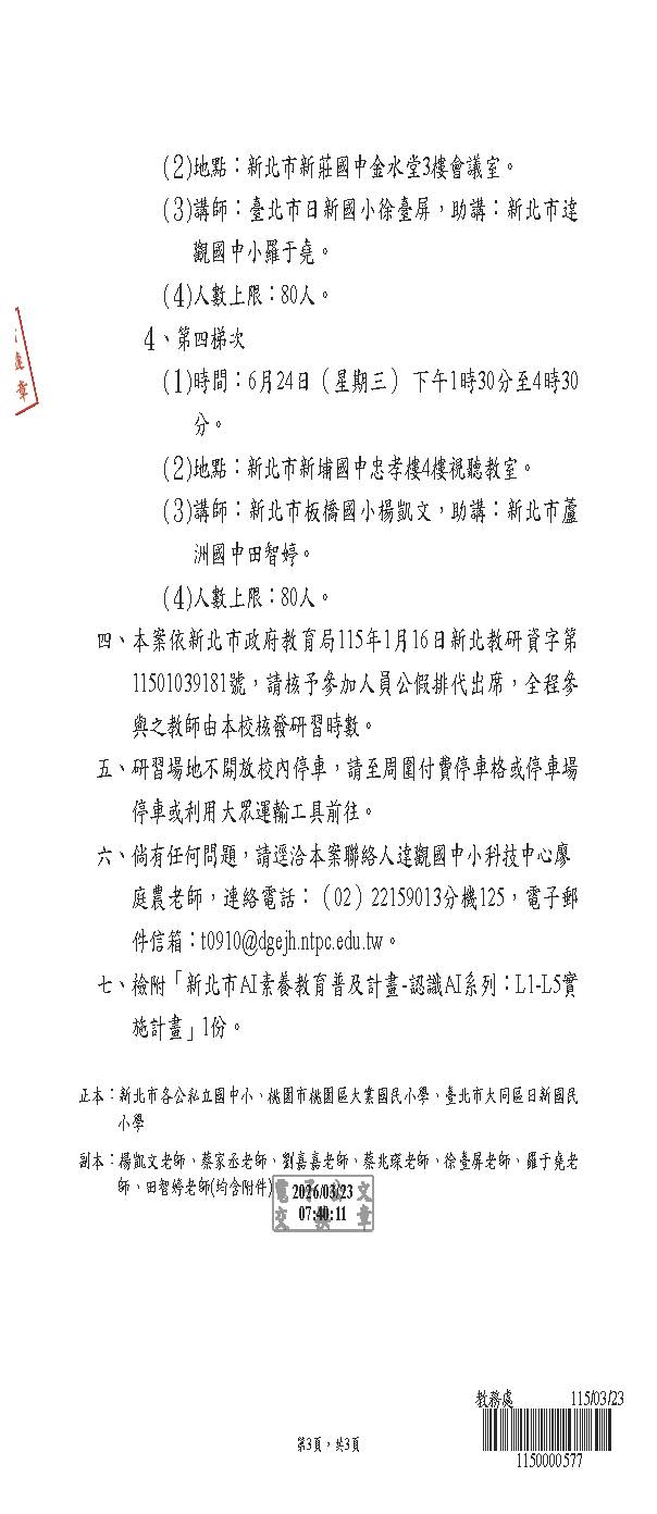
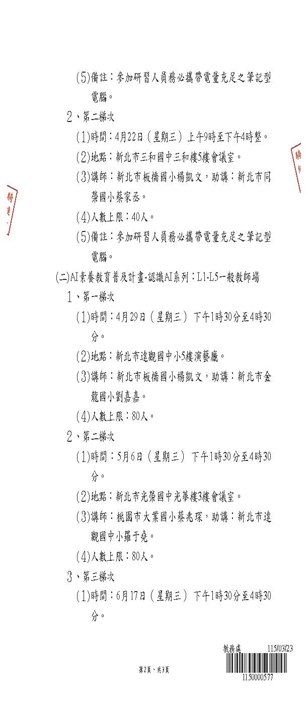
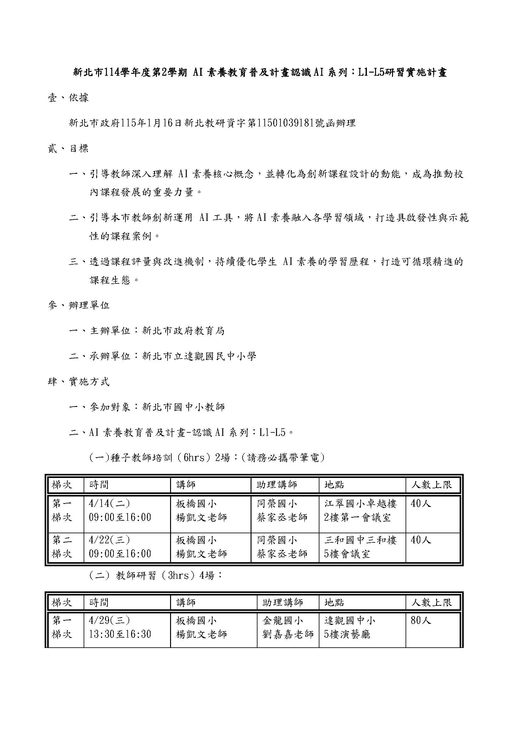
  • 新北市AI素養教育普及計畫-認識AI系列:L1-L5種子教師培訓及一般教師研習計畫

2026

3/24

新北市AI素養教育普及計畫-認識AI系列:L1-L5種子教師培訓及一般教師研習計畫


SPEED Super Desk_頁面_1.jpg 296.38 KB
SPEED Super Desk_頁面_2.jpg 87.29 KB
SPEED Super Desk_頁面_3.jpg 94.86 KB
1058775_8631720_公文-新北教研資字第11501039181號_頁面_1.jpg 176.21 KB
1058775_8631720_公文-新北教研資字第11501039181號_頁面_2.jpg 104.47 KB
1058775_8631720_新北市114學年度第2學期AI素養教育普及計畫認識AI系列:L1-L5研習實施計畫_頁面_1.jpg 255.06 KB
1058775_8631720_新北市114學年度第2學期AI素養教育普及計畫認識AI系列:L1-L5研習實施計畫_頁面_2.jpg 180.05 KB
1058775_8631720_新北市114學年度第2學期AI素養教育普及計畫認識AI系列:L1-L5研習實施計畫_頁面_3.jpg 232.46 KB

返回

 

234004 新北市永和區文化路172號

電話:02-2921 2145

cjps@apps.cjps.ntpc.edu.tw

相容瀏覽器:chrome / Edge / Firefox / Safari