及人小學Logo

  1. 關於及人
  2. 關於及人
  3. About us
  1. 董事長
  1. 校長
  1. 及人夥伴
  1. 及人校歌
  1. 及人位置
  1. 及人校友
  1. 及人沿革
  1. 招生訊息
  2. 招生訊息
  3. Enrollment
  1. 最新消息
  2. 最新消息
  3. News
  1. 教學專區
  2. 教學專區
  3. Resources
  1. 才藝班課程
  2. 才藝班課程
  3. TalentClass
  1. 寒暑期營隊
  2. 寒暑期營隊
  3. Camp
  1. 班級網頁
  2. 班級網頁
  3. ClassWeb
  1. 行事曆
  2. 行事曆
  3. Calendar
  1. 幼兒園
  2. 幼兒園
  3. kindergarden
  1. 學習表現
  2. 學習表現
  3. Performance
  1. 國際交流
  2. 國際交流
  3. I.E.
  1. 校友會
  2. 校友會
  3. Alumi
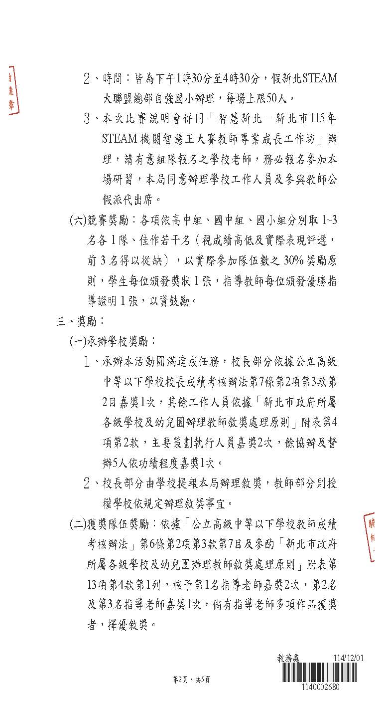
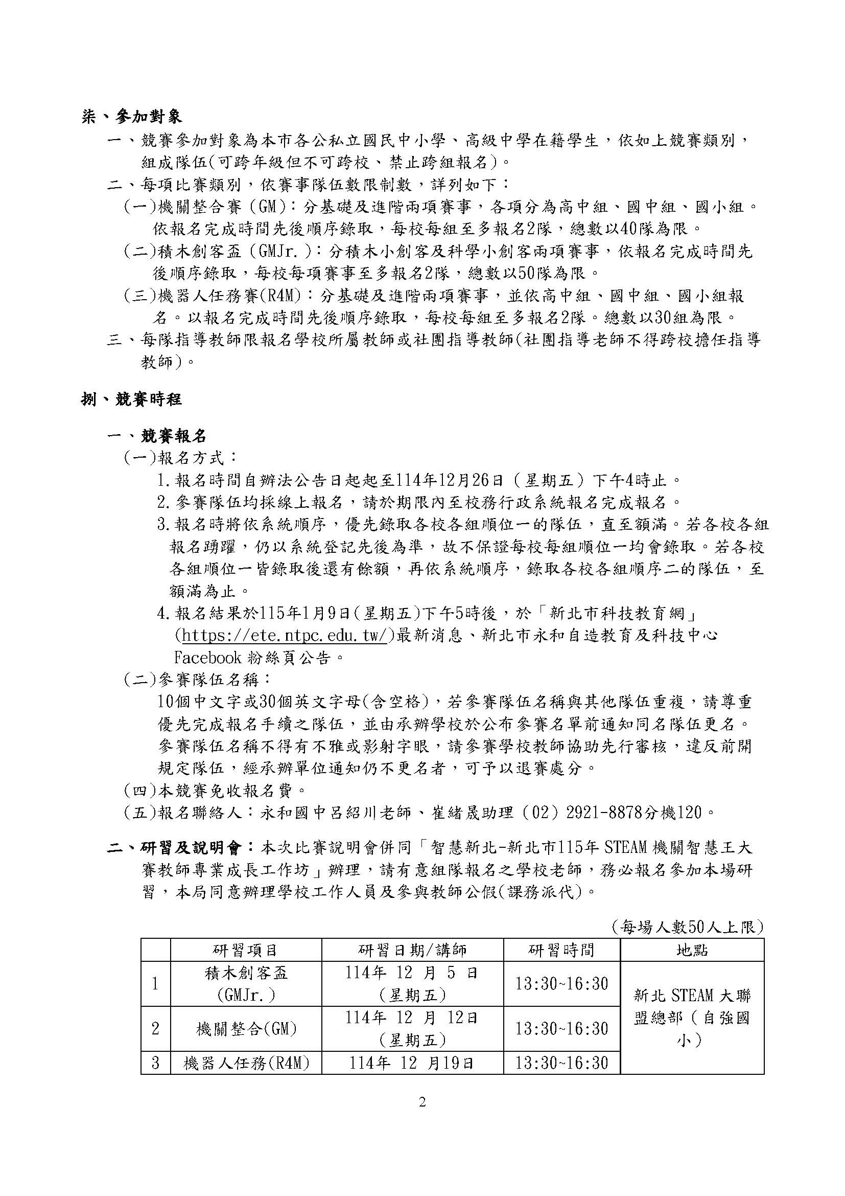
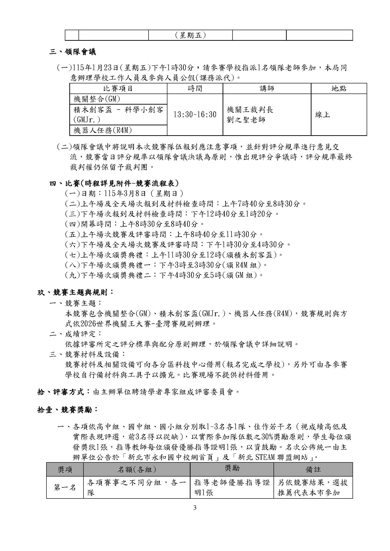
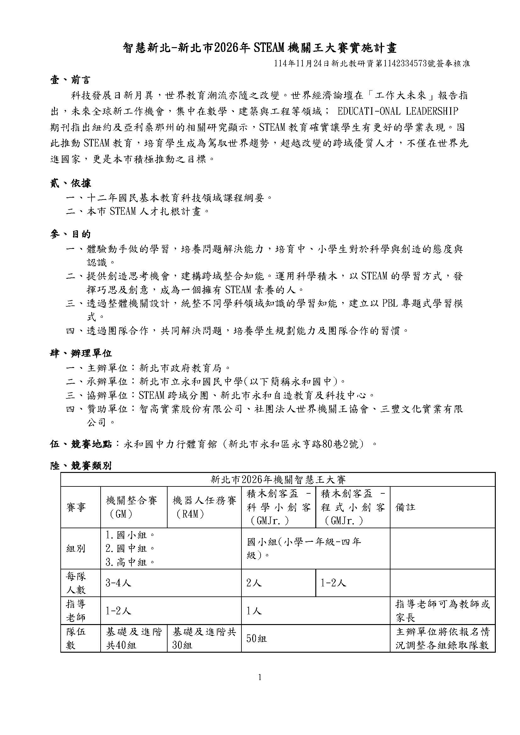
最新消息 師生榮譽榜 升學資訊 競賽與研習資訊 處室公告 學校營隊
  • 首頁
  • 處室公告
  • 新北市2026STEAM機關王大賽

2025

12/2

新北市2026STEAM機關王大賽


SPEED Super Desk_頁面_1.jpg 299.84 KB
SPEED Super Desk_頁面_2.jpg 136.92 KB
931852_2408168_智慧新北-新北市2026STEAM機關王大賽實施計畫(公告)_頁面_1.jpg 325.33 KB
931852_2408168_智慧新北-新北市2026STEAM機關王大賽實施計畫(公告)_頁面_2.jpg 398.48 KB
931852_2408168_智慧新北-新北市2026STEAM機關王大賽實施計畫(公告)_頁面_3.jpg 357.68 KB
931852_2408168_智慧新北-新北市2026STEAM機關王大賽實施計畫(公告)_頁面_4.jpg 280.04 KB
931852_2408168_智慧新北-新北市2026STEAM機關王大賽實施計畫(公告)_頁面_5.jpg 242.75 KB

返回

 

234004 新北市永和區文化路172號

電話:02-2921 2145

cjps@apps.cjps.ntpc.edu.tw

相容瀏覽器:chrome / Edge / Firefox / Safari