及人小學Logo

  1. 關於及人
  2. 關於及人
  3. About us
  1. 董事長
  1. 校長
  1. 及人夥伴
  1. 及人校歌
  1. 及人位置
  1. 及人校友
  1. 及人沿革
  1. 招生訊息
  2. 招生訊息
  3. Enrollment
  1. 最新消息
  2. 最新消息
  3. News
  1. 教學專區
  2. 教學專區
  3. Resources
  1. 才藝班課程
  2. 才藝班課程
  3. TalentClass
  1. 寒暑期營隊
  2. 寒暑期營隊
  3. Camp
  1. 班級網頁
  2. 班級網頁
  3. ClassWeb
  1. 行事曆
  2. 行事曆
  3. Calendar
  1. 幼兒園
  2. 幼兒園
  3. kindergarden
  1. 學習表現
  2. 學習表現
  3. Performance
  1. 國際交流
  2. 國際交流
  3. I.E.
  1. 校友會
  2. 校友會
  3. Alumi
最新消息 師生榮譽榜 升學資訊 競賽與研習資訊 處室公告 學校營隊
  • 首頁
  • 處室公告
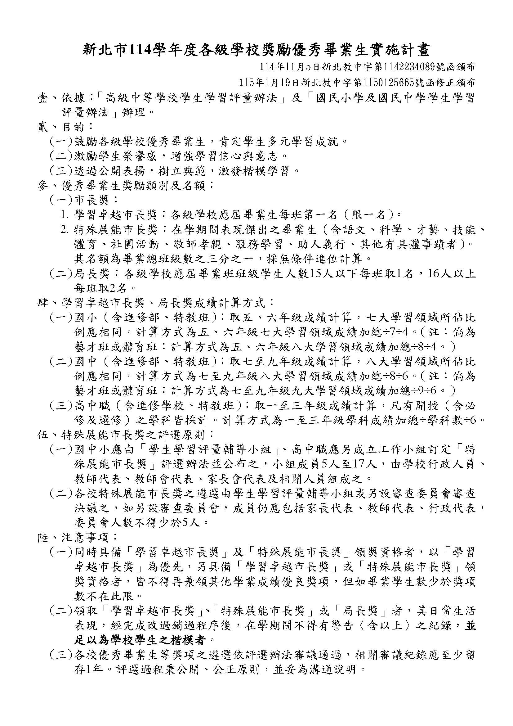
  • 修正新北市114學年度各級學校獎勵優秀畢業生實施計畫

2026

1/22

修正新北市114學年度各級學校獎勵優秀畢業生實施計畫


989106_0125665_新北市114學年度各級學校獎勵優秀畢業生實施計畫_修正發文_頁面_1.jpg 492.77 KB
989106_0125665_新北市114學年度各級學校獎勵優秀畢業生實施計畫_修正發文_頁面_2.jpg 162.01 KB

返回

 

234004 新北市永和區文化路172號

電話:02-2921 2145

cjps@apps.cjps.ntpc.edu.tw

相容瀏覽器:chrome / Edge / Firefox / Safari